当前位置:j9九游会官方登录>信息公开
新湖南客户端政法频道运营服务采购项目中标(成交)公告
文章来源:湖南长安网 作者: 时间:2022-12-20 15:32:51中共湖南省委政法委员会的新湖南客户端政法频道运营服务采购项目单一来源采购项目于2022年12月19日结束,现将中标(成交)结果公告如下:
一、采购项目名称、编号
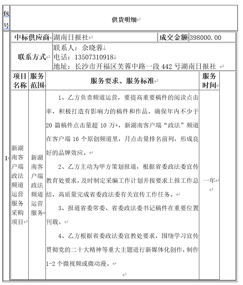
采购项目名称:新湖南客户端政法频道运营服务采购项目
委托代理编号:hnzh-dy-20221212001
代理机构名称:湖南中弘项目管理有限公司
预算金额:400000.00元
采购项目内容与数量:

二、供应商来源
邀请供应商的情况
1、供应商产生方式:()公告邀请 ( )供应商库抽取 (√ )采购人、专家推荐
2、采取采购人、评审专家推荐方式的推荐意见

三、单一来源采购理由
(√)只能从唯一供应商处采购的;
()政策功能执行。
四、中标(成交)供应商及主要标的信息

五、单一来源采购协商小组成员名单

六、采购项目联系人姓名和电话
1、采购项目
联系人姓名:李清
电 话:0731-85058782
2、采购人
名 称:中共湖南省委政法委员会
地 址:湖南省长沙市芙蓉区韶山北路1号
联系人:袁利
电 话:0731-81127972
邮 编:电子邮箱:
3、采购代理机构
名 称:湖南中弘项目管理有限公司
地 址:湖南省长沙市岳麓区洋湖街道潇湘南路一段208号柏利大厦写字楼南栋12层12012号
联系人:李清、蒋婷
电 话:0731-85058782
邮 编:410000
电子邮箱:
精彩专题
为您推荐
- 学习贯彻习近平总书记考察湖南重要讲话和指示精神专题研讨班开班
- 查处虚开骗税企业2410户 2023年湖南挽回税款损失48.2亿元
- 保护知识产权 服务高质量发展——湖南省公安厅公布打击侵犯知识产权犯罪10起典型案例
- 共绘“同心圆”守护“半边天”——省人民检察院、省妇联共同主办检察开放日活动
- 聚力优化营商环境,携手共谋乡村振兴—— 省法院驻大坪村工作队、村“两委”干部赴企参观学习调研
- 补短板 强弱项 努力提升民事检察监督能力
- 方华堂主持召开重点工作调度会强调:自我加压 砥砺奋进 推动工作更有成效 更加出彩
- 法治护航 快乐成长——湖南高院开展防欺凌、防性侵公益普法宣讲
- 省委政法委召开省政协十三届二次会议第0327号提案办理座谈会
- 全省司法行政系统新任司法局长(书记)培训班开班 方华堂作专题辅导
热点排行


